服务热线

0757-82804622

监督电话:12345

关注服务公众号

首页 > 通知公告

新利网站

18luck最新第四届专家技术委员会名单公示

发布者: 模具行业协会    时间:2021/3/16 11:36:41

各会员单位、相关企业:

为加快推进我市模具产业技术创新工作,充分发挥专家在技术创新及行业管理和决策中的咨询和参谋作用,进一步充实18luck最新专家库,按照佛模协[2020]19号文件征集工作,根据18luck最新专家技术委员会管理办法,经提交理事会及专家组评审,现将18luck最新第四届专家技术委员会名单进行公示,公示期为7天,如对以上名单有异议请以公司或个人名义签章向秘书处反馈。


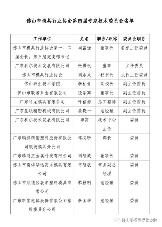
附:18luck最新第四届专家技术委员会名单


18luck最新
2021年3月15日

(联系人:刘水义,82804622,邮箱:fsmta001@163.com)






欢迎您加入18luck最新这个大家庭,共建模具企业之家,共同推动佛山模具行业的发展!
18luck最新秘书处
联系人:
党支部书记:饶学高 (佛山市饶氏五金实业有限公司  董事长)
会   长:张勇帆(广东科尔技术发展有限公司 董事)
秘书长:刘水义
联系方式:0757-82804622
通迅地址:佛山市禅城区佛山大道中189号佛山家居博览城C座6082-1
协会网址:www.njcy888.com   邮箱:fsmta001@163.com
协会公众号:gdfsmta



相关链接:

联系我们

扫一扫
关注公众号

Copyright © 18luck最新丨版权所有 网站地图 | XML地图 粤ICP备2022025313号

技术支持:佛山网站建设

x

x

网站资料正在更新中
敬请期待

Baidu
map